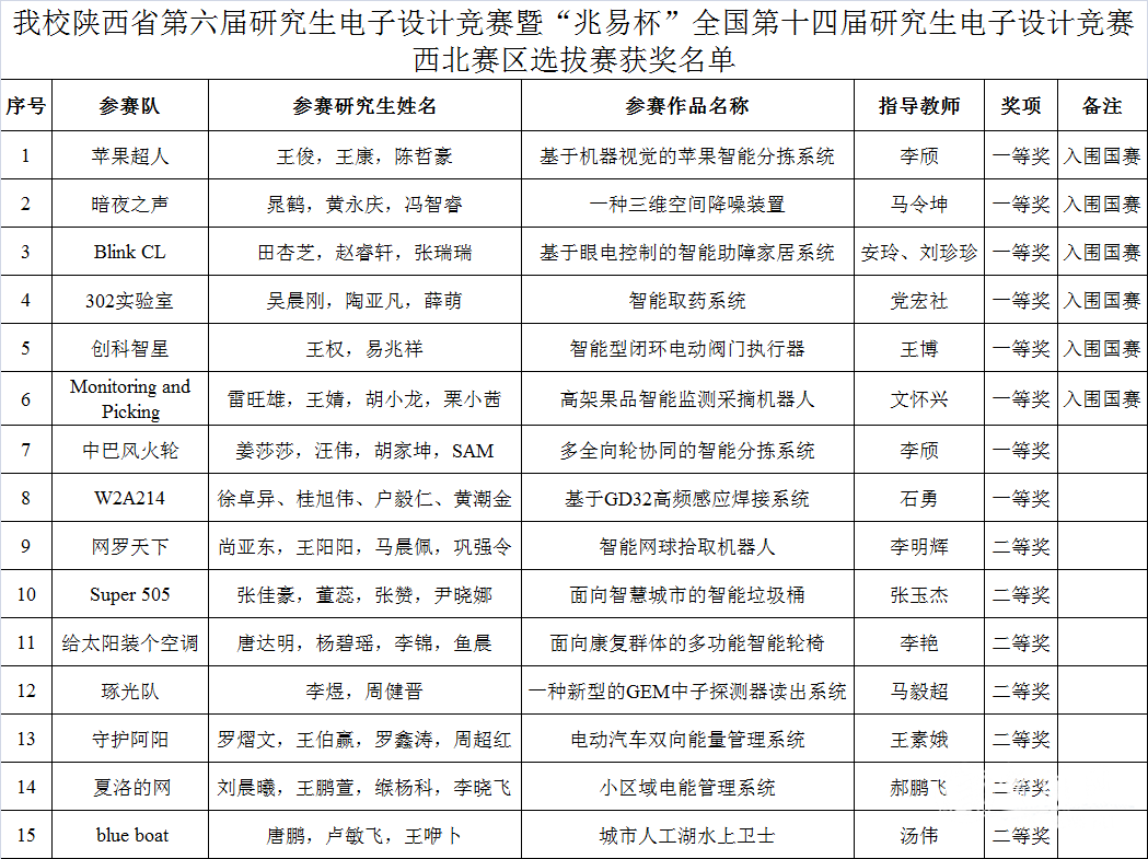
7月7日,陕西省第六届研究生电子设计竞赛暨“兆易杯”全国第十四届研究生电子设计竞赛西北赛区选拔赛在西安邮电大学落下帷幕,万象城官网15支参赛队全部进入决赛并获奖,其中8支队伍获一等奖、7支队伍获二等奖,进入赛区决赛比率、获一等奖率和入围国赛率均高居西北赛区第一;同时,在整体入围国奖比例下降为10%且万象城官网参赛队伍数量较少的情况下(万象城官网参赛规模在西北赛区居第16位),有6支队伍挺进国赛,较上届增加1支,入围数西北地区第二,仅低于西安交通大学。李颀、文怀兴、党宏社、马令坤、石勇、王博、安玲、刘珍珍等8位老师被评为“优秀指导教师”,万象城官网获“优秀组织奖”。

中国研究生电子设计竞赛是由教育部学位与研究生教育发展中心、全国工程专业学位研究生教育指导委员会、中国电子学会联合主办的研究生学科竞赛,是“中国研究生创新实践系列大赛”主题赛事之一。本届大赛共有来自西北地区31所高校的558支队伍、2500余名师生参赛,较上届增长20%,经作品展示、现场问辩、作品答辩三个环节,最终共有111支队伍获一等奖、164支队伍获二等奖、199支队伍获三等奖,58支队伍入围国赛。

近年来,万象城官网高度重视研究生创新实践能力培养,针对研究生学科竞赛实行“专人管理、专项支持、专业指导”,形成了研究生院(研工部)牵头抓总、学院组织承办、指导教师团队化管理、研究生广泛参与的组织模式。万象城官网研究生电子设计竞赛由研究生院(研工部)牵头负责、电气与控制工程学院承办,前后共组织校内辅导三次、答辩两轮,实物作品经过三个多月的设计制作和调试,性能逐渐完善,并最终在省赛中获得佳绩。接下来,学校还将对进入国赛的作品给予针对性辅导,从实物演示和现场答辩等方面进行全方位的打磨与提升,力争在全国总决赛中取得优异成绩。

(核稿:任工昌 编辑:雷超)