为扎实做好“六稳”工作,全面落实“六保”任务,精准做好疫情防控常态下我院2021届本科毕业生就业考研工作,经管学院顺应形势、多措并举,充分利用网络平台和优质校友资源,分别采取线上宣传、线下动员等一系列积极的就业举措,进一步提升就业指导服务工作质量,鼓励引导毕业生多渠道、高质量就业。

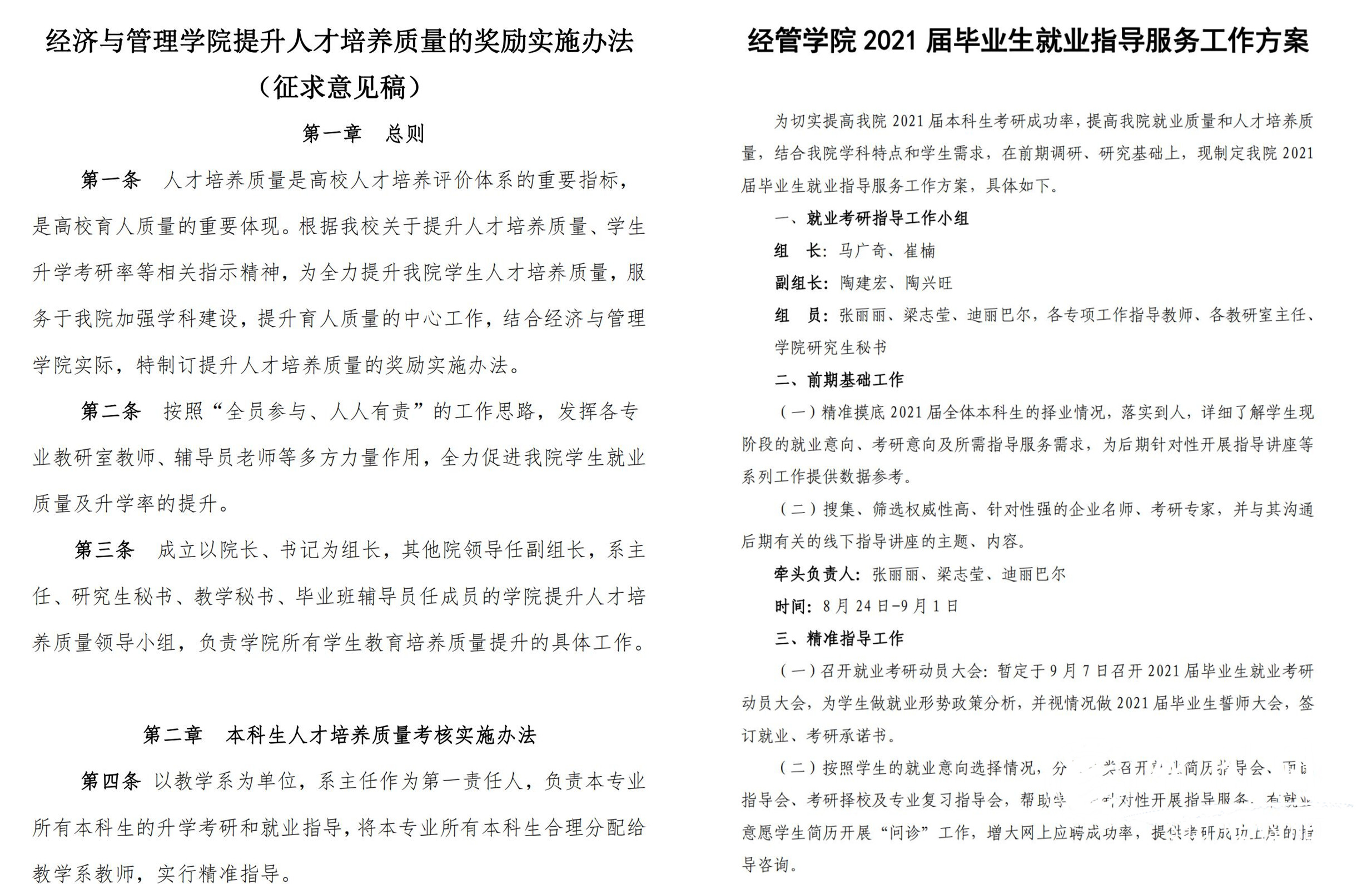
党政齐抓共管,压实全员主体责任。学院坚决贯彻落实习近平总书记来陕重要讲话精神,制定《经管学院2021届毕业生就业指导服务工作方案》《经济与管理学院提升人才培养质量奖励实施办法(征求意见稿)》等相关工作指导激励制度,从就业和升学两个方面明确学院党政领导、专业教师和辅导员等责任主体的相关职责及奖励办法。学院领导班子多次召开会议,总结、研讨、部署、强化毕业生就业升学指导工作;学工队伍利用暑期前往川渝等地开展就业市场调研与开拓工作,对接企业用人需求;通过建立健全工作机制、细化任务分解,确保层层传导压力,狠抓工作落实。



创新工作思路,搭建多渠道服务平台。学院结合学校整体要求和学生现实需求,及时创新工作举措。一是利用党支部、班团两委的作用,以专业为单位成立线上求职互动小组,开展全面详实的就业考研摸底调研,发布对口求职信息;二是以互联网为载体,开通“丽志青年说”微信平台,根据时间节点为毕业生提供就业考研精准服务;三是各教研室专业教师充分利用专业实习契机,邀请校内外专业人士开展考研、考公、简历指导及面试求职讲座,进行专业对口宣传动员和后期跟进;四是实行就业工作周督制度,每周毕业班就业指导小组定期统计分析各毕业班考研、就业的具体情况,及时跟进工作进度,增强工作实效,扎实推进2021届毕业生就业工作稳步前进。


坚持分类指导,统筹做好服务工作。学院加强2021届毕业生就业升学相关动态监测,对就业、升学、留学等各类毕业生展开分类指导,激发学生的就业升学动力。一是积极关注重点群体的就业动态,辅导员通过深入宿舍,详细了解学生就业需求和就业困难;主动“定点帮扶”;二是注重提升学生就业考研能力,联合企业开展“龙湖杯”简历制作大赛,以赛促建,推动学生就业求职能力提升;三是主动对接用人单位,通过线上线下形式召开专场招聘会,为学生搭建更多就业平台;四是统筹校内外资源,邀请校内外人士开展毕业生考研择校、复习备考以及“优研计划”等专题指导会,全方位打好考研服务“组合拳”,做好毕业生升学服务保障。
经管学院坚持“党政齐抓、分层推动、全员参与”的工作思路,对标学校人才培养要求和学生现实需求,补短板、增效益,靶向施策,多方联动,全力做好毕业生高质量就业和升学指导服务工作,为学院科学谋划制定“十四五”发展规划,落实学校“复兴计划”目标任务助力。
(核稿:陶兴旺 编辑:郭姗姗 学生编辑:吴博妍)