编者按:2月3日,万象城官网沁园小区22号楼1单元因出现1例新型冠状病毒感染的肺炎疑似病例,按照未央区疫情防控指挥部要求,暂时进行隔离封闭管理。这是坚决阻断疫情蔓延最有效的防控措施,也是对大家身体健康的高度负责。隔离病毒,但不隔离爱,楼内的71户200余名居民的健康和生活状况时刻牵动着全校师生员工的心。党委宣传部特别编发来自该单元一名居民的隔离日记,让我们共同鼓劲加油,坚信在校党委的坚强领导和全校上下群防群控、守望相助下,没有一个冬天不会过去,没有一个春天不会来临!
1月29日,我在沁园社区党支部成员的邀请下加入了沁园小区22号楼1单元的居民微信群。
此时正是全国抗击新型冠状病毒感染肺炎疫情的关键时刻,每天醒来,我做的第一件事就是打开手机看最新的确诊、疑似、死亡、治愈人数,一天中不断通过手机、电视等各种媒体获取最新的疫情资讯。刚一进群,社区党支部成员严静就在群里告诉我们全体居民,眼下整个小区实行社区居民信息网格化管理,以单元为单位,每个单元都建立了微信群,在这里会传达国家大政方针、及时通报疫情进展、推广防控防疫知识,当然,我们居民的民情民意也可以通过群消息向社区传达。而像严静这样的众多社区党员都加入了网格化管理,就是要把服务做细、落实到人,让居民的诉求解决得更有时效性、也更有效果。

看着平日里熟悉的邻居们一个个进群相互问候,看着社区党员们不时在群里发布相关通知、提醒大家做好日常防护,通报社区为每部电梯放置了按钮专用纸等实际举措,我连日来焦虑担忧的心情有所缓解。
此时的我还没有完全意识到,在后来的日子里,以这个群为桥梁和纽带,有更多人为我们整个单元居民的生活和安全持续保驾护航。
隔离封闭第一天 2月3日
凌晨2:30 我半睡半醒间,看到老公站在阳台窗户旁,问他怎么了,他说单元楼下停着一辆救护车,站着几个穿着防护服的医务人员和保安,还拉起了警戒线。我俩猜测了一会儿,在满腹疑虑中睡去,这一夜我睡得并不踏实。

早上7:00 一醒来我就拿起手机,在群里看到了西安市未央区新型冠状病毒感染的肺炎疫情防控指挥部、allwincity万象城官方网站校疫情防控工作领导小组分别发出的对我们单元实施隔离封闭管理的公告。从公告里了解到,原来是我们单元一名居民的亲属从武汉来探亲,在居家隔离观察期间出现发热症状,在今天凌晨1:30左右,被医院诊断为疑似感染新型冠状病毒感染的肺炎。
之前,我在新闻报道中了解到西安市于1月30日提升了全市疫情防控等级,要求对于发现确诊和疑似病例的区域实施封闭政策,当时我还对这个“1人封单元、2人封整楼、3人以上封小区”的防控举措赞不绝口,这就亲身感受了一下防控的响应速度。
隔离范围和时限、隔离基本措施在公告中写得清清楚楚,学校的公告中还特别提出了对我们隔离区域的服务保障,学校成立了后勤保障组、现场管控组、环境消毒组等相应组织,尽最大努力保障好我们的生活物资、水电气暖、垃圾清运等生活需求,会每日给我们提供蔬菜等日常生活必需物资,同时对单元及周边范围进一步加强消毒,还公布了两位封闭管理期间联系人的手机号码。说实话,刚看到隔离封闭消息,我内心很慌,但公告中的信息打消了我所有的疑虑和顾虑。细细想想,就在我睡觉的短短几个小时内,这么多事情都有人彻夜未眠替我们考虑周全了。除了不能下楼,我内心感觉很踏实、很安全。我边把公告转发给爸妈,边往他们的卧室走,宣布这一系列的消息。
早上7:19 消息还没宣布完,我的手机响了,部门领导打来电话,询问了我和家人的情况,特别是关心我们得知隔离封闭消息后的心理状况和目前的生活困难,嘱咐我做好家人的解释安抚工作。
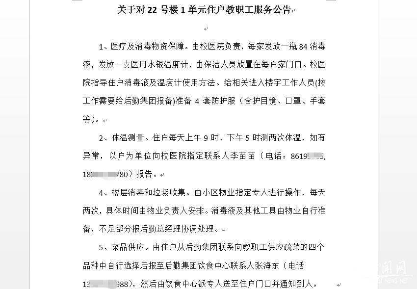
上午9:40 从清晨到现在,单元居民群内讨论不停,大家对这些服务保障措施的具体落实提出了一些细节问题,工作人员让我们安心稍等,而此时后勤集团特别为我们制定的服务公告就已经发布到了群里:医疗及消毒物资的物品明细及发放方式;自测体温的报送时间点及方式、校医院的联系人及联系方式;楼层消毒和垃圾收集的时间频次;菜品供应的套餐种类价格、联系人及联系方式……大家想到的、甚至没想到的问题均一一有反馈、件件有落实。

中午12:00 社区工作人员在群里发布了《沁园小区22号楼1单元居民家庭服务需求及成员状况登记表》,每户居民又梳理了一遍自家的需求,社区工作人员进行了汇总统计。
下午15:30 虽然我和很多邻居一样,怕给工作人员增加不必要的麻烦,已经在群里反馈过家里有体温计,但是此时打开家门,我还是看到了放在门口的一瓶84消毒液和一支包装完好的体温计。随着物品的配发,校医院的医生也第一时间在群内发布了84消毒液的使用方法和注意事项,不断提醒我们安全使用。我还清楚的记得,前几天路过药店时,药店门口张贴的告示上写着体温计、84消毒液无货。我不知道这么短的时间内,物业工作人员为了给我们71户逐户配发物品付出了怎样的努力。我知道,只要学校能做到的,学校都在尽最大的努力去做。

下午16:30 再次打开家门,一个快递盒已经放在了门口。隔离封闭之前,我网购的生活用品已经寄出,今天刚好送达。收到取货短信后,我联系了后勤组专门负责为我们取快递的张莉老师,从她签收快递到物业工作人员统一开始往楼内运送快递,她都及时发消息告诉了我。我们所有住户都不用担心自己的快递了。
晚上21:20 隔离封闭的第一天顺利过去了,大家纷纷在群里表达着自己的感谢之情,感谢社区、感谢后勤、感谢物业、感谢校医院……说实话,有些事情我并不清楚具体是学校哪个部门负责的,我也不清楚现在究竟有多少部门、多少工作人员为了我们200多位居民全员出动、满负荷运转。但是,我知道学校守护着我们,我知道这些未曾谋面的工作人员其实比隔离在家的我们接触的人更多、面临的风险更大、也付出的更多。虽然在这场疫情之前,他们也没有类似的处理经验,但在这隔离的第一天里,每一件我所关心的事情都有人比我更关心,我的每一个需求都得到了及时有效的满足。

(终审:杜杨 编辑:刘倩)